2025MBA報考測評申請中......
說明:您只需填寫姓名和電話即可免費預約!也可以通過撥打熱線免費預約
我們的工作人員會在最短時間內給予您活動安排回復。
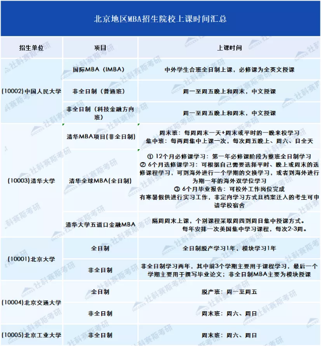
導讀:近期,是2021的同學快馬加鞭地準備提前面試的階段,在選學校的過程中,有部分同學咨詢全日制和非全日制讀MBA,都是什么時間上課呢,和自己的工作排不開怎么辦?
一般而言,全日制都集中在周一至周五上課,非全日制采取集中上課、周末上課、工作日晚上+周末的形式,或者就是采取其他更為靈活的方式。每個學校詳細信息,往下看。
今天小編為大家整理了關于“2021年MBA熱門高校授課時間匯總(北京、上海、廣東、湖北、四川、陜西、浙江)”,為同學們提供參考!






上海地區



廣東地區


浙江地區


陜西地區


湖北地區


四川地區


以上就是今天分享的關于“2021年MBA熱門高校授課時間匯總(北京、上海、廣東、湖北、四川、陜西、浙江)”的相關資訊,請各位同學查收!后期更多院校信息更新請持續關注MBA備考網,小編會第一時間為大家分享考研信息動態!

