2025MBA報考測評申請中......
說明:您只需填寫姓名和電話即可免費預約!也可以通過撥打熱線免費預約
我們的工作人員會在最短時間內給予您活動安排回復。
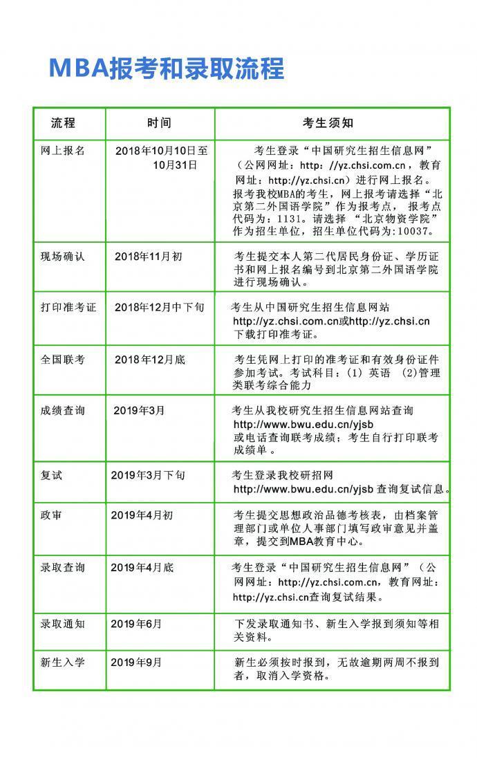
導讀:北京物資學院MBA2019年招生簡章已經發布了,以下是相關內容:





說明:您只需填寫姓名和電話即可免費預約!也可以通過撥打熱線免費預約
我們的工作人員會在最短時間內給予您活動安排回復。





社科賽斯官方微信
社科賽斯官方微博
相關熱詞搜索: 北京物資學院 MBA MBA備考 MBA院校 MBA招生簡章 北京物資學院MBA
【版權與免責聲明】 如發現內容存在版權問題,煩請提供相關信息發郵件至service@mbaschool.com.cn,我們將及時溝通與處理。本站內容除非來源注明社科賽斯,否則均為網絡轉載,涉及言論、版權與本站無關。